Contact Our Contributions
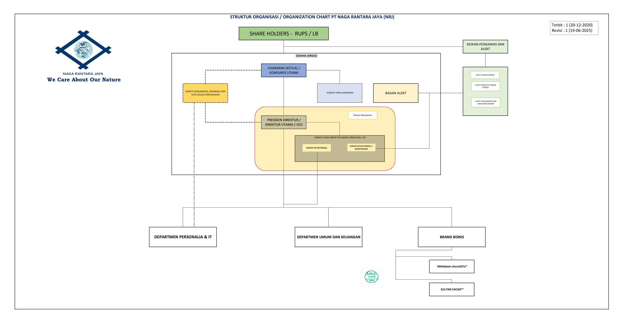
Struktur Organisasi

ORGANIZATION CHART


member of :

ABOUT US | CONTACT


PT. Naga Rantara Jaya

© 2026 Naga Rantara Jaya

Privacy Policy | Terms and Conditions